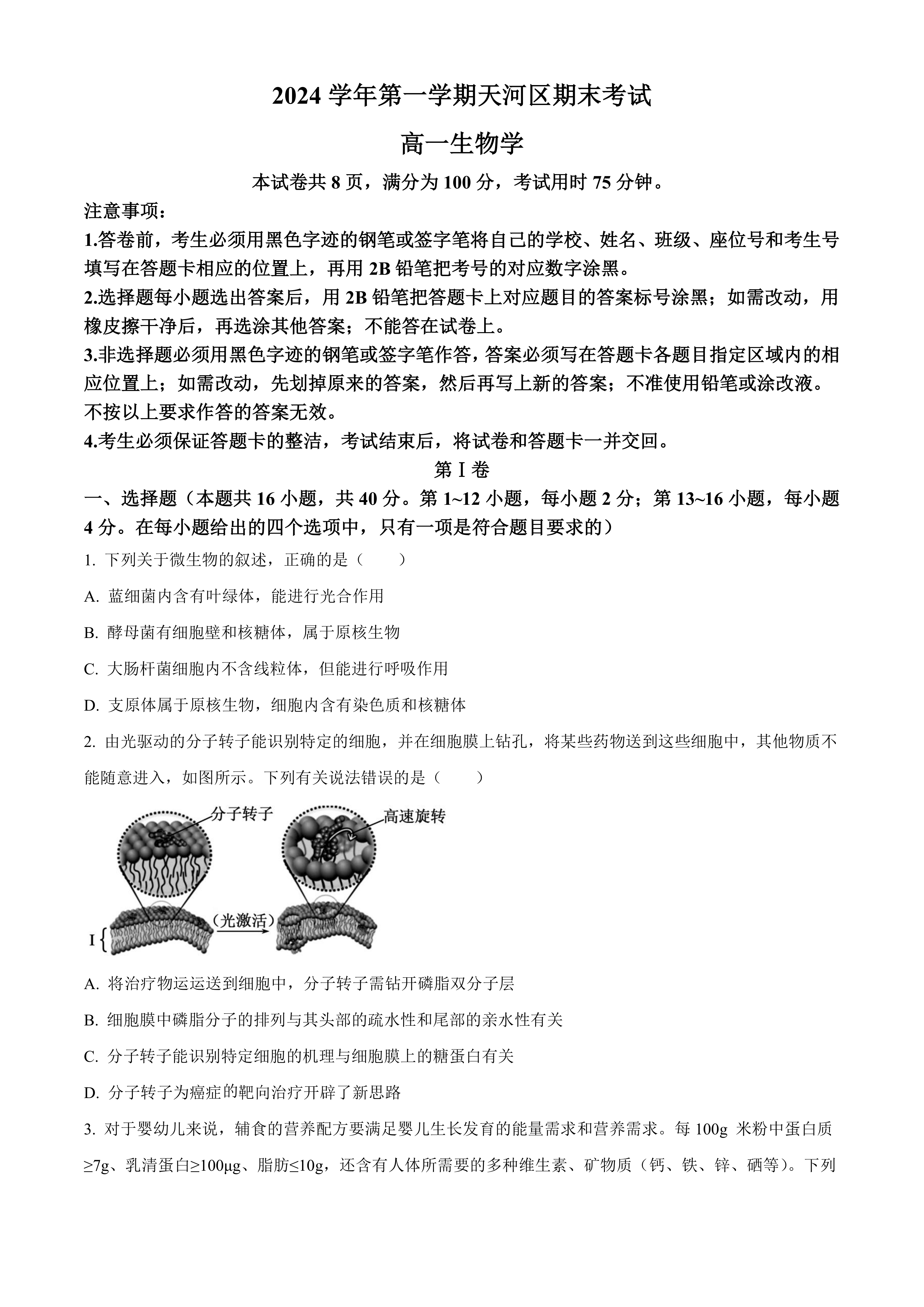
广东省广州市天河区2024-2025学年高一上学期期末考试生物学试题(含答案) 时间:2026-01-13 热度:°C 加入收藏 我要投稿 点赞() 使用智能AI助手解答的问题 20242025shengwu 上一篇:浙江省台金七校联盟2024-2025学年高一上学期期中考试物理试题(含解析) 下一篇:返回列表